
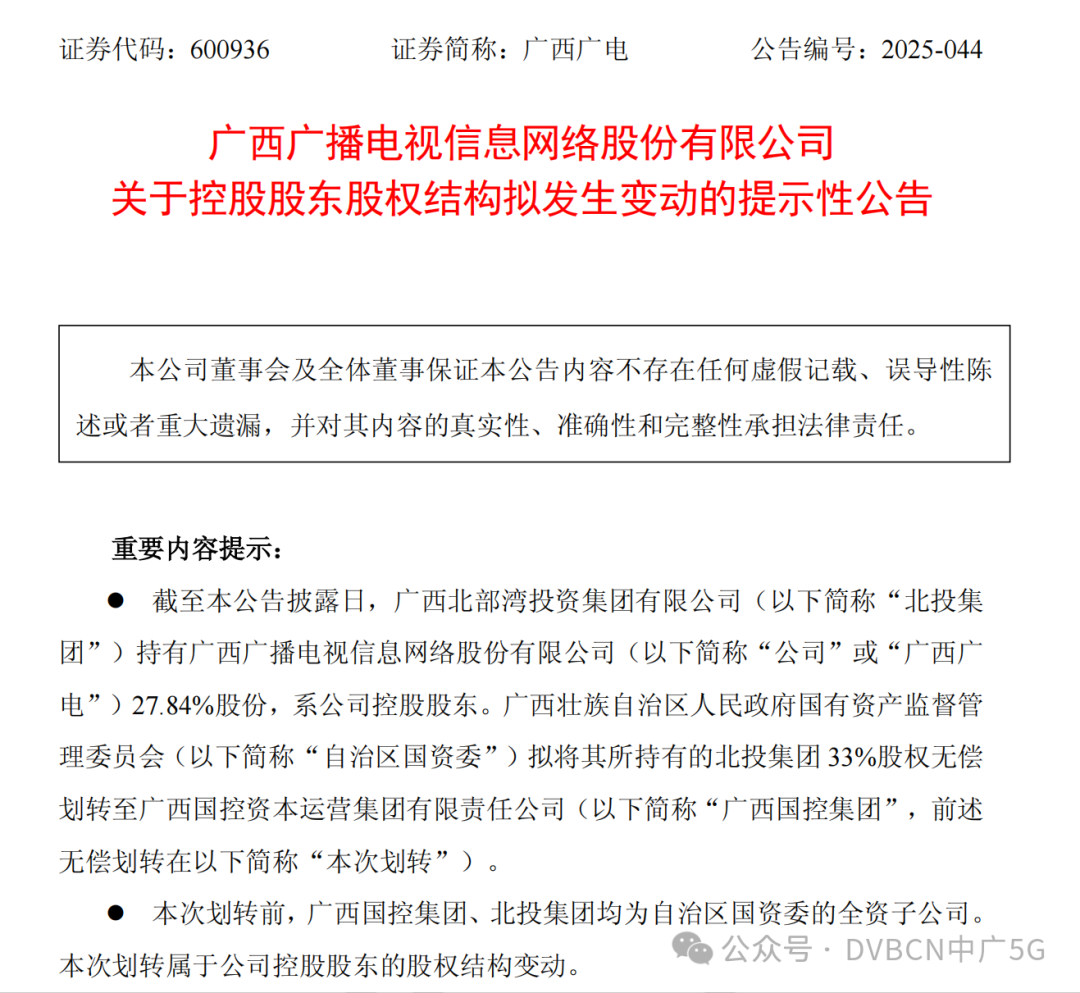
2025年7月28日,广西广电网络发布公告,披露其控股股东广西北部湾投资集团有限公司(简称“北投集团”)的股权结构拟发生变动。

根据公告,广西壮族自治区国资委拟将其持有的北投集团33%股权无偿划转至广西国控资本运营集团有限责任公司(简称“广西国控集团”)。
本次划转前,北投集团和广西国控集团均为自治区国资委的全资子公司。划转完成后,广西国控集团将持有北投集团33%股权,成为其少数股东,自治区国资委仍持有北投集团67%股权,保持控股地位。
广西广电强调,本次股权划转属于控股股东层面的股权结构调整,不会导致公司控股股东及实际控制人发生变化,亦不会对公司经营和生产活动产生实质性影响。

2023年1月17日,北投集团通过国有股权无偿划转获得公司27.84%股份,成为广西广电网络控股股东。
今年5月底,广西广电网络宣布重大资产置换方案,将持有的广电科技100%股权置出,同时置入北投集团持有的交科集团51%股权,本方案实施完毕后,上市公司不再经营广电相关业务,转型从事数智工程、勘察设计与试验检测、新材料及机电设备的生产与销售等业务。
海量资讯、精准解读,尽在新浪财经APP
专业正规安全股票配资公司提示:文章来自网络,不代表本站观点。